Curtis 1204M-5305 DC Series Motor Controller Assemblage36V / 48V - 325A, with Foot Pedal (throttle) and Installation KitProduct Description:Specifications:1204M-5305 is the new upgraded version of 1204M-5305 DC series motor controller, with new J5 terminal (reverse signal output / main contactor coi......
Specifications:

Overview:
This 1204M-5305 controller assemblage is a completed electric vehicle DC Series Motor control system. The assemblage includes:
CURTIS 1204M programmable series motor controllers are designed to provide smooth, silent, cost-effective control of motor speed and torque. 1204M controllers are updated versions of the popular 1204 controllers, with the added functionality of being programmable-via the CURTIS Model 1313-4331 Handheld Programmer or 1314 PC Programming Station. This means the controllers can be tailored to the needs of specific applications. In addition to configuration flexibility, use of the programmer offers diagnostic and test capability.
CURTIS 1204M controllers are the ideal solution for a variety of electric vehicle applications, including industrial trucks, personnel carriers, material handing vehicles, golf cars, etc.
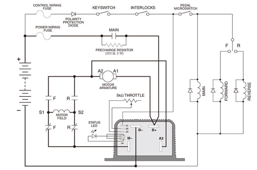
Wiring Diagram:
In this assemblage, the J5 terminal of new 1204M controllers is not activated. The controller wiring is same to the old 1204M controllers without J5 terminal.
Key Features:
Features Include:


Our Company:
Hefei Huanxin Technology Development Co., Ltd. has been devoting ourselves to developing and manufacturing and other since 2004. We are located in Hefei, Anhui Province, with convenient transportation access. We employ over 101 - 200 People staff members. We have achieved great improvement since our company was founded in 2004. We abide by the motto of Firstclass quality, Reasonable price, Best service and Professional product support. 
Main Products
Our Exhibition:
FAQ
Q1. Can I have a sample order?
A: Yes, we welcome sample order to test and check quality.
Q2. What about the lead time?
A: Sample needs 3-5 days.
Q3. Do you have any MOQ limit?
A: Low MOQ, 1pc for sample checking is available
Q4. How do you ship the goods and how long does it take to arrive?
A: We usually ship by DHL, UPS, FedEx or TNT. It usually takes 3-5 days to arrive. Airline and sea
shipping also optional.
Q5. How to proceed an order?
A: Firstly let us know your requirements or application.
Secondly We quote according to your requirements or our suggestions.
Thirdly customer confirms the samples and places deposit for formal order.
Fourthly We arrange the production.
Q6. Is it OK to print my logo on the product?
A: Yes. Please inform us formally before our production and confirm the design firstly based on our sample.
Q7: Do you offer guarantee for the products?
A: Yes, we offer 1 year warranty to our products.
Q8: How to deal with the faulty?
A: Our products are produced in strict quality control system and the defective rate will be less than 0.2%
Bafang BBS01 250W 25km/H Crank Motor E Cycle Motor Kit
1000W Bafang MID Drive Electric Bike Conversion Kit
48V 350W Geared Electric Bike Bafang MID Kit with Ce
Road Bike Brushless 36V 750W E-Bike Bafang Motor Kits
Curtis Indicator 808 with Different Voltage From 12V to 80V
Factory Direct Supply High Quality 12V 24V 36V 48V 60V 72V 80V Lithium Battery